Researchers uncover how SMAD7 directly activates Wnt signaling to promote dental pulp stem cell regeneration
CHINA, March 8, 2026 /EINPresswire.com/ -- Researchers uncover how SMAD7 directly activates Wnt signaling to promote dental pulp stem cell regenerationDental pulp regeneration remains a major clinical challenge. Researchers have discovered that SMAD7 directly forms a transcriptional complex with β-catenin in human dental pulp stem cells, activating Wnt signaling and promoting regenerative gene expression. By redefining SMAD7’s role from inhibitor to signaling mediator, the study clarifies a molecular mechanism controlling stem cell-driven repair. The findings suggest new strategies for biologically based dental therapies aimed at preserving tooth vitality and improving long-term clinical outcomes.
Dental pulp injury caused by trauma or deep caries often leads to inflammation, tissue necrosis, and eventual loss of tooth vitality. In severe cases, bacterial invasion and sustained immune responses further compromise the pulp’s microenvironment, disrupting its natural capacity for repair. Although regenerative endodontic approaches aim to restore living tissue, predictable biological repair remains difficult to achieve. Central to successful regeneration is the precise regulation of stem cell signaling pathways that coordinate cellular proliferation, differentiation, and matrix remodeling. Among these, Wnt/β-catenin signaling plays a fundamental role in stem cell proliferation, differentiation, and tissue repair. However, the upstream molecular mechanisms governing this pathway in human dental pulp stem cells have remained incompletely understood.
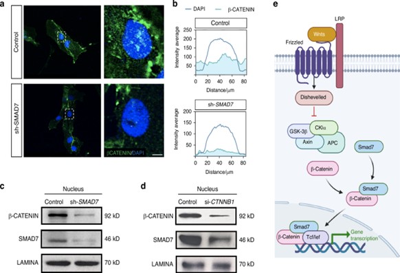
To address this question, researchers investigated the function of SMAD7, a protein traditionally regarded as a negative regulator of transforming growth factor-beta (TGF-β) signaling and often associated with inhibitory cellular responses. Using human dental pulp stem cells (hDPSCs), the team applied immunofluorescent staining, gene silencing techniques, nuclear protein quantification, and western blot analysis to examine intracellular signaling dynamics in detail. Their experiments revealed that SMAD7 directly interacts with β-catenin inside the nucleus, forming a transcriptional complex that enhances Wnt pathway activation. Mechanistically, phosphorylated SMAD2/3 (P-SMAD2/3), activated downstream of TGF-β signaling, can bind and “capture” β-catenin, thereby limiting β-catenin nuclear availability and suppressing Wnt/β-catenin signaling activation. In this context, SMAD7 functions as a critical mediator that restrains TGF-β–SMAD2/3 signaling and preserves β-catenin activity: loss of SMAD7 leads to increased P-SMAD2/3 accumulation, which sequesters β-catenin and weakens Wnt pathway output. These findings were published on January 6, 2026 of the journal International Journal of Oral Science.
The research was led by Dr. Tian Chen, postdoctoral researcher from the Department of Orthodontics at West China Hospital of Stomatology, Sichuan University, Chengdu, China.
At the mechanistic level, the study overturns the long-standing assumption that SMAD7 functions solely as an inhibitory signaling molecule. Instead, the findings demonstrate that SMAD7 can act as a direct transcriptional mediator of Wnt/β-catenin signaling. By forming a nuclear complex with β-catenin, SMAD7 promotes activation of genes associated with stem cell proliferation and regenerative differentiation. “We were surprised to observe SMAD7 functioning as a positive regulator within the nucleus,” said Dr. Chen. “This direct partnership with β-catenin provides a clearer explanation for how Wnt signaling is amplified during dental pulp regeneration.”
Beyond clarifying a molecular mechanism, the study highlights important translational opportunities. In the short term, targeting the SMAD7–β-catenin interaction could improve regenerative endodontic procedures by enhancing natural pulp healing responses. Biomaterials or small-molecule modulators designed to optimize this signaling axis may help preserve tooth vitality and reduce reliance on conventional root canal treatment. Such advances could directly improve patient outcomes by supporting biological repair instead of artificial replacement.
Over the longer term, the implications extend beyond dentistry. Wnt/β-catenin signaling is central to bone biology, craniofacial development, and broader tissue engineering applications. Identifying SMAD7 as a direct transcriptional partner of β-catenin opens avenues for interdisciplinary collaboration in regenerative medicine and stem cell-based therapeutics. Over the next decade, refined control of this pathway may contribute to precision strategies that guide tissue repair in oral and skeletal systems. “Our motivation comes from clinical challenges we see every day,” Dr. Chen added. “Understanding these molecular interactions brings us closer to therapies that regenerate living tissue and transform restorative care.”
Reference
Titles of original paper: SMAD7 regulates the canonical Wnt signaling through TGF-β cascade crosstalk and SMAD7/β-CATENIN transcription factor complex formation during tooth regeneration
Journal: International journal of oral science
DOI: https://doi.org/10.1038/s41368-025-00393-5
About Dr. Tian Chen
Dr. Tian Chen is a postdoctoral researcher in the Department of Orthodontics at West China Hospital of Stomatology, Sichuan University, Chengdu, China. Her research centers on tooth and craniofacial development, stem cell biology, molecular signaling, and regenerative strategies for oral tissues. From 2017 to 2022, she conducted her Joint PhD training and postdoctoral research at the Department of Cell and Molecular Biology at Tulane University, New Orleans, USA, where she strengthened her expertise in translational biomedical research and became proficient in the construction of various transgenic mouse models. Skilled in chromatography and advanced cellular signaling analysis, she integrates molecular techniques with regenerative applications. Dr. Chen has authored 22 publications and received 474 citations, reflecting her growing academic impact.
Funding Information
This work was supported by the National Key Research and Development Program of China to W. Tian (2022YFA1104400), the National Natural Science Foundation of China to T. Chen (82100959), and a grant from the Sichuan Science and Technology Program to Z. Liu (2024YFFK0068).
Yini Bao
International Journal of Oral Science
+862885546461 ext.
email us here
Visit us on social media:
X
Legal Disclaimer:
EIN Presswire provides this news content "as is" without warranty of any kind. We do not accept any responsibility or liability for the accuracy, content, images, videos, licenses, completeness, legality, or reliability of the information contained in this article. If you have any complaints or copyright issues related to this article, kindly contact the author above.

